新2网址
热门标签

柏雷素尔vs福冈黄蜂 _湖南衡阳一民营医院被曝欠薪金额达百万元,当地官方:已协调双方协商

时间:2026-01-01   阅读:21

皇冠信用网会员申请(—www.9990088.com)-开会_员平_台出租,皇冠体育/如何开户-占成_代理(登1登2代理登3(皇冠足球平台,日前,多名疑似医护人员发帖反映湖南衡阳市衡南县星城医院欠薪问题,引发网友广泛关注柏雷素尔vs福冈黄蜂 。2025年12月31日,新黄河记者多次联系星城医院,该院并未正面回应。衡南县卫生健康局则称,此前确曾协调双方协商此事,院方向员工们提供了两个解决方案,但不清楚问题最终是否解决。

据部分网传投诉截图显示,多名自称为该院职工的发帖者诉称,自2025年6月份起,该医院未再发放工资,37人被欠薪金额达百万元,以及有员工诉称未缴纳社保柏雷素尔vs福冈黄蜂 。

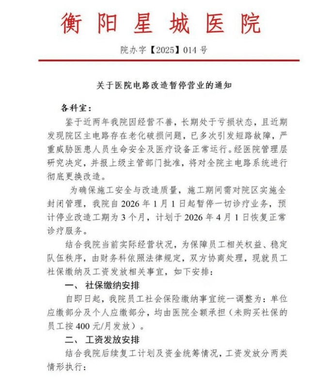
另一份疑似为该院发布的《关于医院电路改造暂停营业的通知》称,近两年来,因经营不善,该院长期处于亏损状态,为解决院区主电路老化破损问题,自2026年1月1日起,该院暂停诊疗业务,进行停业改造,工期为3个月,计划于2026年4月1日恢复正常诊疗服务,并对员工的社保缴纳、工资发放作了安排柏雷素尔vs福冈黄蜂 。

柏雷素尔vs福冈黄蜂
_湖南衡阳一民营医院被曝欠薪金额达百万元柏雷素尔vs福冈黄蜂
,当地官方:已协调双方协商

2025年12月30日至31日,新黄河记者就此事多次致电衡南县星城医院,接线工作人员均未作回应便挂断电话柏雷素尔vs福冈黄蜂 。

衡南县卫生健康局一名工作人员告诉新黄河记者,该院为私立民营医院,此前经营有房地产业务,自2026年1月1日起开始,计划歇业改造3个月柏雷素尔vs福冈黄蜂 。大约半个月前,有十余人来该局反映该院欠薪问题。

据其了解,可能从2025年6月份至9月份期间,该院每月向医护人员发放2000元生活费,自9月至12月份未再发放工资柏雷素尔vs福冈黄蜂 。

该工作人员称,由于该院为民营医院,该局无法监管其财务人事业务,仅能联合相关部门协调医护人员与院方协商此事柏雷素尔vs福冈黄蜂 。院长向医护们提供了两个解决方案,一个是承诺将房地产业务现有的房产抵押给员工,另一个是在歇业期间办理欠款的手续。由于当天来讨薪的只是部分医护人员代表,该工作人员并不清楚医护们最终接受了哪种方案,“他们回去做商讨。”

(新黄河客户端记者陈思)

▌来源:新黄河客户端

▌编辑:曲珈熠 校对:杨荷放

上一篇:川崎前锋vs町田泽维亚 _无业男子叫嚣“我给你们扬了”,长春警方:拘留!

下一篇:大阪樱花vs广岛三箭 _中方拒绝和美国谈判?特朗普转身通告全球,局势愈发严峻了

猜你喜欢

网友评论