皇冠信用网出租代理 _重大资产重组!000688,拟逾31亿元买矿
皇冠代理管理端(www.9990088.com)-开会_员出_租平_台,皇冠体育/—开会员账号—(招登1登2登3(平台出租,来源:e公司
11月7日晚,国城矿业(000688)披露重大资产交易案,拟31.68亿元购买大股东手中持有的矿山皇冠信用网出租代理 。
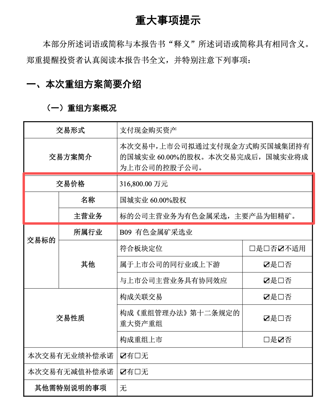
交易方案显示,国城矿业拟通过支付现金方式,购买国城集团持有的内蒙古国城实业有限公司(下称“国城实业”)60%的股权皇冠信用网出租代理 。 本次交易完成后,国城实业将成为上市公司的控股子公司。本次交易构成重大资产重组。

成立于2005年的国城实业,注册资金10.5亿元,主营业务为有色金属采选,目前在产矿山为内蒙古卓资县大苏计钼矿,钼原矿石经过破碎、研磨及浮选后产出钼精矿,钼精矿为标的公司主要产品皇冠信用网出租代理 。
财报数据显示,2024年,标的公司营业收入为21.85亿元,归母净利润为9.42亿元;2025年1—6月份,标的公司营业收入为10.74亿元,归母净利润为4.35亿元皇冠信用网出租代理 。
报告期内,标的公司持有的采矿许可证,其证载生产规模为500万吨/年皇冠信用网出租代理 。目前标的公司正在办理扩大矿区范围的采矿权变更手续,拟将生产规模扩大到800.00万吨/年。
公告显示,本次交易标的资产100%股权对应价值为52.8亿元,对应标的资产60%股权为31.68亿元,经交易双方协商,最终确定的交易价格为31.68亿元皇冠信用网出租代理 。

股权交易记录显示,2023年6月8日,国城集团与五矿信托签署《产权交易合同》,约定五矿信托将其持有的国城实业8%的股权以2.31亿元的价格转让与国城集团皇冠信用网出租代理 。也就是说,两年多前,国城实业100%股权的估值为28.88亿元。
值得一提的是,2022年4月,国城矿业召开董事会审议通过重组草案等相关议案,公司拟以支付现金的方式购买国城集团、五矿信托持有的国城实业100%股权皇冠信用网出租代理 。但是,2022年9月,上述重大资产重组终止。
当时,对于终止重组原因,国城矿业表示,鉴于标的公司存在为国城集团在哈尔滨银行成都分行29亿元贷款提供担保措施的情形,上述担保措施的解除条件较为复杂,且涉及相关各方的审批与通力配合,存在较大不确定性,交易各方一致决定终止本次交易事项皇冠信用网出租代理 。
国城矿业表示,此次交易前,上市公司主要从事有色金属采选业务皇冠信用网出租代理 。通过本次交易,上市公司将实现对国城实业的控股,在现有以锌精矿、铅精矿、铜精矿等为主要产品的有色金属布局基础上,增加钼精矿采选业务,进一步丰富公司产品结构。
另外,同日公告还显示,根据《上市公司重大资产重组管理办法》及《深圳证券交易所上市公司自律监管指引第8号——重大资产重组》等相关规定的要求,深交所将对本次交易相关文件进行事后审核皇冠信用网出租代理 。 鉴于此,公司董事会决定暂不召开审议本次重大资产购买相关事项的股东大会。公司董事会将根据相关工作进度决定股东大会的具体召开时间,另行公告股东大会通知。
注:本文封面图由AI生成
猜你喜欢
- 2026-01-02斯佩齐亚vs卡坦萨罗 _马杜罗:委内瑞拉已准备好与美国就打击毒品走私对话
- 2026-01-02迈阿密国际vs芝加哥火焰 _台“海巡署”恐吓我海警:大陆对“台独”动武,就是与全世界为敌
- 2026-01-02圣路易斯城vs休斯顿迪纳摩 _斩首普京还是栽赃?当“国家恐怖主义”成为掀翻桌子的最后借口
- 2026-01-02中央海岸水手学院vs西悉尼流浪者(青年) _伊朗内部乱了!美国以色列公开支持伊朗人上街,哈梅内伊被催下台,巴列维想回归
- 2026-01-02马柯尼vs萨瑟兰德 _说好一视同仁,巴方给中国甩脸子,罕见暴力行动,震惊了两国高官
- 2026-01-01英特杜古vs VPS华沙 _美媒:美方准备扣押,但看到船上的国旗图案后……
- 2026-01-01伊尔韦斯vs马里汉姆 _共迎2026!维也纳新年音乐会国内主会场首秀“国家会客厅”
- 2026-01-01AC奥卢vs哈卡 _火箭连胜背后的秘密:乌度卡解读史密斯的崛起
- 2025-12-31汉坎vs萨普斯堡08 _阿森纳的辉煌:73.2%夺冠概率背后的技术与情感故事
- 2025-12-31桑德菲杰vs波杜基林特 _始于外卖,不止外卖:一场重塑电商格局的意外之战|蓝鲸年度回眸
- 2025-12-31比霍尔vs CSA布格勒斯特星队 _「寻芯记」紫光国微欲“收编”瑞能半导,半导体并购潮下谁在狂奔
- 2025-12-31保加利亚 v 西班牙 _200余场活动+多重福利 三明邀您“过年马上有福”


网友评论